總務長辦公室
事務組/交通及安全組
營繕組
出納組
採購暨資產管理組
東海大學首頁
總務處首頁
English
網站地圖
登入
繁體中文
English
簡體中文
總務長辦公室
事務組/交通及安全組
營繕組
出納組
採購暨資產管理組
東海大學首頁
總務處首頁
English
網站地圖
登入
公告事項
招標公告
獎補助辦理情形暨決標公告
場地招商及營運公告
業務職掌
業務總覽
陳小姐 組長
蕭小姐 / 教職員宿舍及資產活化
潘小姐 / 儀器、設備採購
陳小姐 / 勞務/圖書期刊採購
詹小姐 / 工程採購
何小姐 / 一般財物採購
許先生 / 財產管理、學位服及保險
梁小姐 / 財產管理及商標
游先生 / 文化資產管理
吳先生 / 教職員宿舍、場地招商及Jimmy House
法規與表格
法令規章
表格下載
教職員宿舍
學位服
業務掌管
學生(含在職專班)學位服借還
師長學位服借還
本校各學位級學位服樣式
學位服使用注意事項
Q&A
綠色採購
綠色採購與綠色消費
綠色採購的概念
綠色採購的法規
綠色採購指定項目
綠色標章與環保產品
空間分配
行政與教學研究空間分配小組會議紀錄
保險、營業場地、文資及Q&A等
保險
公共意外責任險
火災意外險
電子設備險
招商場地營業時間
鴻林書局兼郵政代辦所(東海文化廣場)
美髮暨美甲Salon(男舍2棟)
廣英資訊公司(男舍11棟旁)
衣物清洗收件站(男舍3棟1樓MD53101)
東海大學校園文資
體育館整修紀實(已完工)
路思義教堂修復工程(已完工)
早期校園文化景觀範圍
Q&A
標準作業程序
相關連結
網路相簿
繁體中文
English
簡體中文
首頁
標準作業程序
標準作業程序
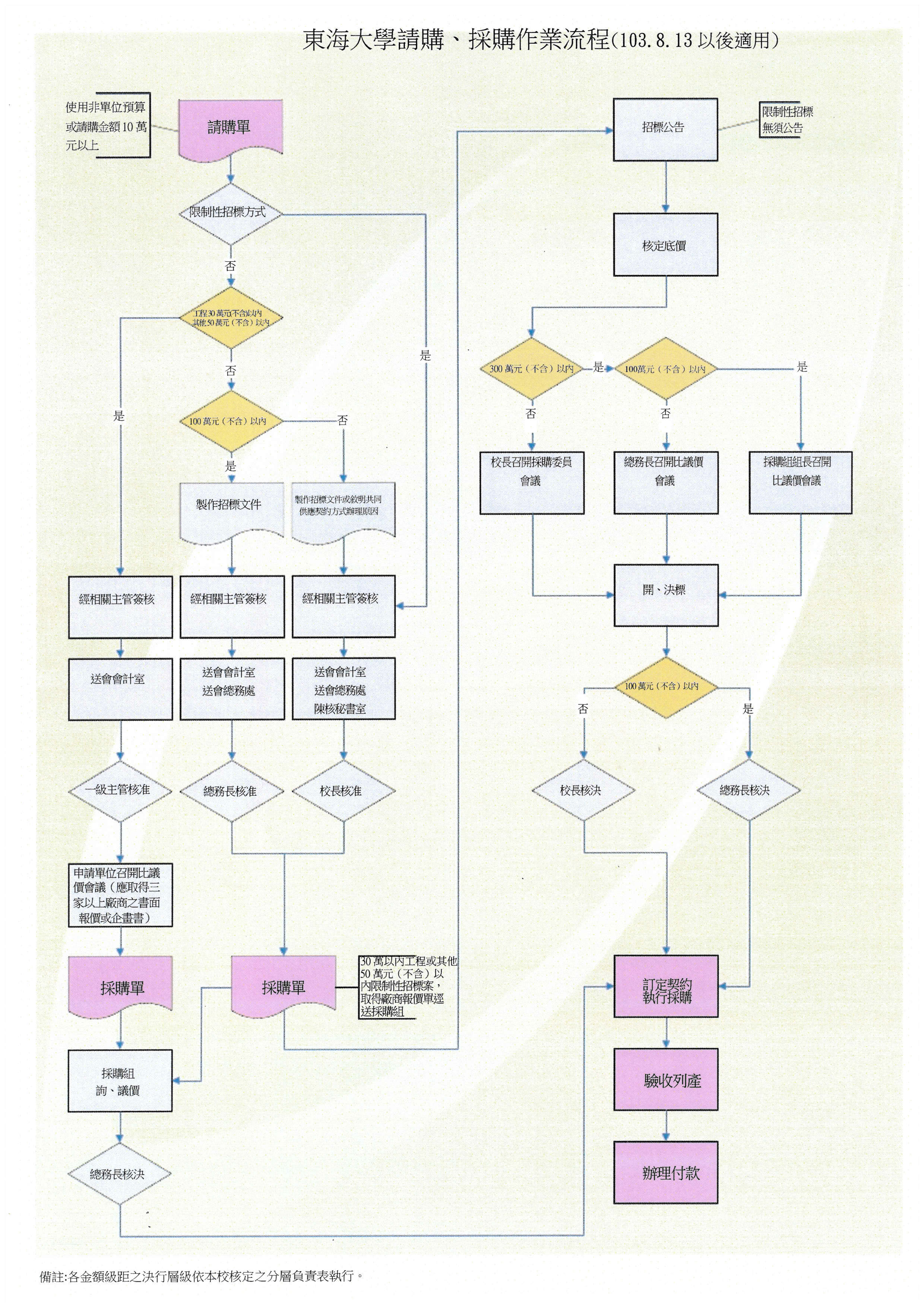
請購、採購作業流程(103.8.13以後適用)
標準作業程序
標準作業程序
請購、採購作業流程(103.8.13以後適用)
日期 : 2025-10-28
單位 : 總務處
分類 : 標準作業程序
點閱 : 265
上一則
教職員宿舍管理作業程序
回列表